新葡萄8883官网AMG
新葡萄8883官网AMG
新葡萄8883官网AMG
学院概况
学院简介
领导班子
机构设置
联系我们
学科建设
重点学科
学科带头人
专业负责人
学科动态
师资队伍
师资概况
教职工简介
教授
副研究员
副教授
高级实验师
讲师
人才工程
本科教育
专业简介
教学管理
培养方案
课程建设
教学研究
实践教学
学科竞赛
工程教育认证
下载专区
研究生教育
硕博士点
研究生导师
培养与管理
科学研究
学术动态
科研项目
科研成果
研究机构
下载专区
招生就业
招生信息
就业指导
学生工作
日常管理
团学工作
学生风采
规章制度
下载专区
党群工作
支部设置
党员活动
党员发展
党校建设
工会工作
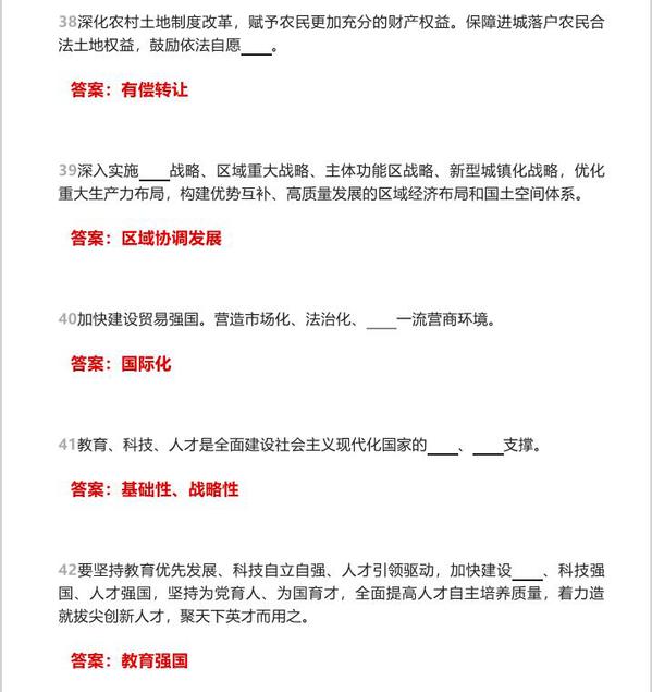
党的二十大报告100题
发布者:吴娱
发布时间:2022-10-20
浏览次数:
653